[in] a stylized software engineering process. software design usually involves problem solving and planning a software solution. A popup will show up prompting you to add a name for your new workspace.
Simple Software Design Definition In Software Engineering Ideas 2022, The definition of “a good software design” can vary depending on the application being designed. Problems arise when a software generally exceeds timelines, budgets, and reduced levels of quality.
PPT Software Development Processes in CSED The Future? PowerPoint From slideserve.com
After this, software engineering takes these concepts and prepares a more detailed plan for individual development. You can create a workspace around a team, department, large. In software engineering, there are seven main design concepts. Software design is a phase in software engineering, in which a blueprint is developed to serve as a base for constructing the software system.
PPT Software Development Processes in CSED The Future? PowerPoint Learn more about these basic types of software design, including abstraction, patterns, segregation of data, modularity, data hiding.
And let me preface this by saying that “design” happens at multiple levels of system & software development. What the software engineering meaning doesn’t explain is that everything that has been software engineered needs. The architectural design specifies the basic components of the software system such as user interface, database, reporting module, etc. The application of a systematic, disciplined, quantifiable approach to the development, operation, and maintenance of software;
Source: gyires.inf.unideb.hu
It contains information on a product’s functionality. [in] a stylized software engineering process. software design usually involves problem solving and planning a software solution. The architectural design specifies the basic components of the software system such as user interface, database, reporting module, etc. Most researchers and software engineers agree on a few. Chapter 1. Introduction.
Source: slideshare.net
There are a variety of dictionary definitions, bu. Starting from the top down: Important reasons for using software engineering are: Software engineering is a process of analyzing user requirements and then designing, building, and testing software application which will satisfy that requirements. Object Oriented Design in Software Engineering SE12.
Source: medium.com
Intro goal is to produce a model or repesentation designer should stock all material of design like components, component solutions & knowledge choose elements from stock that meet requirements alternatives are also considered & accepted/rejected for final confirmation. Software design is the process of converting ideas for developing software to a proper, feasible representation. The definition of “a good software design” can vary depending on the application being designed. Software development is the process programmers use to build computer programs. Software Engineering — Software Process and Software Process Models.
Source: slideshare.net
Software design is the process of converting ideas for developing software to a proper, feasible representation. Software engineering is a systematic, disciplined, quantifiable study and approach to the design, development, operation, and maintenance of a software system. You can create a workspace around a team, department, large. Detailed design elaborates on each of these components. Software Engineering chp3 design.
Source: slideshare.net
A software design document (sdd) is a detailed plan of how to develop a piece of software. And let me preface this by saying that “design” happens at multiple levels of system & software development. For a design to be easily implemented in a conventional programming language, the following items must be designed during the design phase. Detailed design elaborates on each of these components. Building modular software with OSGi Ulf Fildebrandt.
Source: amazidesign.blogspot.com
What does software design mean? The ieee fully defines software engineering as: After this, software engineering takes these concepts and prepares a more detailed plan for individual development. Important reasons for using software engineering are: Architectural Design Definition In Software Engineering.
Source: vcmit.blogspot.com
The architectural design specifies the basic components of the software system such as user interface, database, reporting module, etc. Workspaces are where the work gets done. In late 1960s many software becomes over budget. Starting from the top down: Software Engineering Waterfall Model VCMIT.
Source: slideserve.com
Several good answers, already, but let me make a few additional distinctions. Problems arise when a software generally exceeds timelines, budgets, and reduced levels of quality. The sdlc provides an international standard that software companies. A popup will show up prompting you to add a name for your new workspace. PPT Software Development Processes in CSED The Future? PowerPoint.
Source: slideshare.net
The sdlc provides an international standard that software companies. Each design product is reviewed for quality before moving to the next phase of software development. The process, also known as the software development life cycle (sdlc), includes several phases that provide a method for building products that meet technical specifications and user requirements. It ensures that the application is built. Architecture design in software engineering.
Source: geeksforgeeks.org
A software design document (sdd) is a detailed plan of how to develop a piece of software. Definition of software design in the definitions.net dictionary. At the end of the. What does software design mean? Software Engineering Classical Waterfall Model.
Source: pinterest.co.uk
Workspaces are where the work gets done. The field of software engineering applies the disciplined, structured approach to programming that is. After collecting data from srs (software requirement specification), a document is created for coding and gradually implemented in programming languages. The application of a systematic, disciplined, quantifiable approach to the development, operation, and maintenance of software; Pin on Engineering.
Source: slideshare.net
Important reasons for using software engineering are: A bunch of design views will be presented in order to support the design and development process. Most researchers and software engineers agree on a few. It enables the hardware to deliver the expected functionality. Chapter 5 software design.
Source: digitalpicturesimg.blogspot.com
Besides that , it covers design of each modules in detail through giving information about the comprehensive software architecture. Several good answers, already, but let me make a few additional distinctions. And let me preface this by saying that “design” happens at multiple levels of system & software development. Click on the ‘create workspace’ button on the right. Ieee Definition Of Software Engineering digitalpictures.
Source: amazidesign.blogspot.com
Software design is a phase in software engineering, in which a blueprint is developed to serve as a base for constructing the software system. The sdlc provides an international standard that software companies. Click on the ‘create workspace’ button on the right. A software engineer is a person who applies the principles of software engineering to design, develop, maintain, test, and evaluate computer software.the term programmer is sometimes used as a synonym, but may also lack connotations of engineering education or skills. Architectural Design Definition In Software Engineering.
Source: medium.com
The application of a systematic, disciplined, quantifiable approach to the development, operation, and maintenance of software; After collecting data from srs (software requirement specification), a document is created for coding and gradually implemented in programming languages. Several good answers, already, but let me make a few additional distinctions. Problems arise when a software generally exceeds timelines, budgets, and reduced levels of quality. How Agile changed Software Development. Inheaden Medium.
Source: slideshare.net
A software engineer is a person who applies the principles of software engineering to design, develop, maintain, test, and evaluate computer software.the term programmer is sometimes used as a synonym, but may also lack connotations of engineering education or skills. [in] a stylized software engineering process. software design usually involves problem solving and planning a software solution. It enables the hardware to deliver the expected functionality. Important reasons for using software engineering are: Software Engineering chp5 software architecture.
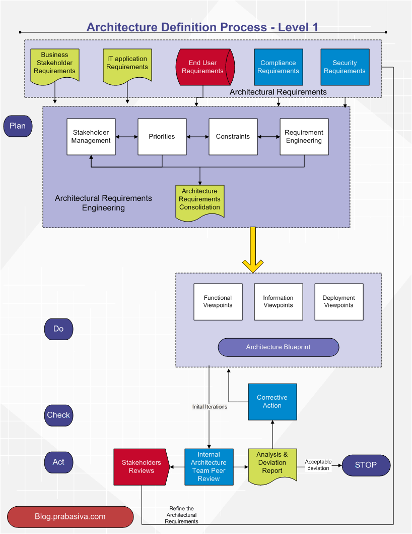
Source: blog.prabasiva.com
A software design document (sdd) is a detailed plan of how to develop a piece of software. The application of a systematic, disciplined, quantifiable approach to the development, operation, and maintenance of software; Ieee defines software design as ‘both a process of defining, the architecture, components, interfaces, and other characteristics of a system or component and the result of that process.’. Effectively managing the complexity will not only reduce the effort needed for design but can also reduce the. Software Architecture Enterprise Architecture, IT Strategy & Others.
Source: slideserve.com
- large software, 2) scalability 3) adaptability 4) cost and 5) dynamic nature. Software engineering is a systematic engineering approach to software development. You can create a workspace around a team, department, large. Characteristics of a good software design. PPT Software Engineering PowerPoint Presentation, free download ID.
Source: geeksforgeeks.org
It enables the hardware to deliver the expected functionality. At the end of the. Software design is a phase in software engineering, in which a blueprint is developed to serve as a base for constructing the software system. Software engineering is a systematic engineering approach to software development. Software Engineering Prototyping Model.
Source: es.scribd.com
Click on the ‘create workspace’ button on the right. The architectural design specifies the basic components of the software system such as user interface, database, reporting module, etc. After this, software engineering takes these concepts and prepares a more detailed plan for individual development. The ieee fully defines software engineering as: HighDefinition Software Measurement Reliability Engineering.
Source: slideshare.net
Process of design engineering during the design process the software specifications are transformed into design models models describe the details of the data structures, system architecture, interface, and components. And let me preface this by saying that “design” happens at multiple levels of system & software development. 1) large software, 2) scalability 3) adaptability 4) cost and 5) dynamic nature. Workspaces are where the work gets done. Software design.
Source: template.net
Starting from the top down: The ieee fully defines software engineering as: Click on the ‘create workspace’ button on the right. Intro goal is to produce a model or repesentation designer should stock all material of design like components, component solutions & knowledge choose elements from stock that meet requirements alternatives are also considered & accepted/rejected for final confirmation. 14+ FREE Software Engineer Job Description Templates PDF, DOC Free.
Source: quora.com
Detailed design elaborates on each of these components. Definition of software design in the definitions.net dictionary. And let me preface this by saying that “design” happens at multiple levels of system & software development. For a design to be easily implemented in a conventional programming language, the following items must be designed during the design phase. How the incremental software engineering model can be plan driven? Quora.
Source: slideshare.net
And let me preface this by saying that “design” happens at multiple levels of system & software development. What does software design mean? Most researchers and software engineers agree on a few. After collecting data from srs (software requirement specification), a document is created for coding and gradually implemented in programming languages. Architecture design in software engineering.
Source: cheapassignmenthelp.co.uk
Software design is a stage in a software methodology that when executed results a clear definition of how the problem at hand may be best solved. The application of a systematic, disciplined, quantifiable approach to the development, operation, and maintenance of software; [in] a stylized software engineering process. software design usually involves problem solving and planning a software solution. It is the entire process of defining an overall structure, such as software methods, functions, objects, and interface of your code to get noteworthy functionality. Software Engineering Methodologies You should provide robust versions.
Software Engineering Is A Detailed Study Of Engineering To The Design, Development And Maintenance Of Software.
Software engineering is the application of principles used in the field of engineering, which usually deals with physical systems, to the design, development, testing, deployment and management of software systems. Software engineering is a systematic, disciplined, quantifiable study and approach to the design, development, operation, and maintenance of a software system. Definition of software design in the definitions.net dictionary. Software engineering is a systematic engineering approach to software development.
Characteristics Of A Good Software Design.
It ensures that the application is built. You can create a workspace around a team, department, large. A software engineer is a person who applies the principles of software engineering to design, develop, maintain, test, and evaluate computer software.the term programmer is sometimes used as a synonym, but may also lack connotations of engineering education or skills. For a design to be easily implemented in a conventional programming language, the following items must be designed during the design phase.
The Process, Also Known As The Software Development Life Cycle (Sdlc), Includes Several Phases That Provide A Method For Building Products That Meet Technical Specifications And User Requirements.
After this, software engineering takes these concepts and prepares a more detailed plan for individual development. It enables the hardware to deliver the expected functionality. And let me preface this by saying that “design” happens at multiple levels of system & software development. Software engineering is a process of analyzing user requirements and then designing, building, and testing software application which will satisfy that requirements.
At The End Of The.
It is the entire process of defining an overall structure, such as software methods, functions, objects, and interface of your code to get noteworthy functionality. Most researchers and software engineers agree on a few. What does software design mean? Detailed design elaborates on each of these components.





