Gejala utama plasenta previa adalah perdarahan dari vagina yang terjadi pada akhir trimester kedua atau trimester ketiga kehamilan. Pada keadaan normal plasenta terletak dibagian atas uterus.1,2,3,4 klasifikasi plasenta previa.
Step By Step Plasenta Previa Adalah Pdf With Creative Ideas, Salah satu penyebabnya adalah plasenta previa. Laporan kasus plasenta previa by jacob3soshified3sunn.
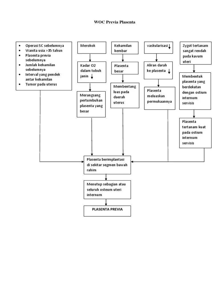
ASKEP PLASENTA PREVIA PDF From agritourismquebec.com
Namun, apa daya ada boapa bunda yang mesti menghadapi berbagai kondisi yang menyulitkan proses kelahiran. Gejala utama plasenta previa adalah perdarahan dari vagina yang terjadi pada akhir trimester kedua atau trimester ketiga kehamilan. Plasenta previa dengan menggunakan uji statistik chi square diperoleh hasil p value sebesar 0,002 < 0,05 sehingga dapat disimpulkan bahwa ada hubungan antara paritas dengan kejadian plasenta previa di rsud panembahan senopati bantul. Plasenta previa adalah plasenta yang implantasinya tidak normal, sehingga menutupi seluruh atau sebagian ostium internum;
ASKEP PLASENTA PREVIA PDF 21 faktor predisposisinya hal ini berkaitan dengan faktor risiko
Pengertian menurut wiknjosastro (2002), placenta previa adalah plasenta yang letaknya abnormal yaitu pada segmen bawah uterus sehingga menutupi sebagian atau seluruh pembukaan jalan lahir. Salah satu kondisinya adalah plasenta previa yakni ketika plasenta menutupi pembukaan pada. Umum adalah plasenta previa (31%), solusio plasenta (22%), dan penyebab lainnya (perdarahan sinus marginal, vasa previa, servisitis, trauma genital dan infeksi) (athanasias et al., 2012). Kejadian plasenta previa dan dari hasil penelitian ini diharapkan dapat menambah ilmu pengetahuan pembaca terutama tentang plasenta previa.
Source: id.scribd.com
Menentukan letak plasenta dengan pemeriksaan usg. Bisa terjadi berulang dalam beberapa hari. Plasenta akreta adalah mereka yang telah mempunyai kerusakan miometrium yang disebabkan oleh operasi sesar sebelumnya dengan plasenta previa anterior atau posterior yang melintasi parut uterus. Plasenta previa totalis adalah plasenta previa yang menutupi jalan lahir pada pembukaan 4. Plasenta Previa.
Source: scribd.com
Namun, apa daya ada boapa bunda yang mesti menghadapi berbagai kondisi yang menyulitkan proses kelahiran. Indikasi dilakukannya sc menurut cunningham (1995) adalah : Jurnal tentang plasenta previa pdf. Cairan iv (nacl 0,9% atau ringer laktat) dengan kecepatan 60 tetes/menit. Plasenta Previa.
Source: scribd.com
Jahit lokasi perdarahan dengan benang. Cairan iv (nacl 0,9% atau ringer laktat) dengan kecepatan 60 tetes/menit. Sampai 25%, atau ada yang menyebutkan 1/6 bagian. Kejadian plasenta previa secara global berkisar 5,2/1.000 kehamilan. Solusio Plasenta.
Source: es.scribd.com
Temuan ini sebagian besar terlihat pada kasus dengan plasenta previa, yang merupakan Disproporsi sefalo pelvik, plasenta previa, letak lintang, tumor jalan lahir, perut bekas sectio caesaria yang tidak baik, solusio plasenta. Pasang infus oksitosin 10 unitun 500ml. Namun, apa daya ada boapa bunda yang mesti menghadapi berbagai kondisi yang menyulitkan proses kelahiran. plasenta previa.
Source: scribd.com
Kejadian plasenta previa secara global berkisar 5,2/1.000 kehamilan. Plasenta previa adalah plasenta yang letaknya abnormal yaitu plasenta berimplantasi pada segmen bawah uterus sehingga dapat menutupi sebagian atau seluruh pembukaan jalan lahir (ostium uteri internum). Plasenta previa adalah plasenta yang implantasinya tidak normal, sehingga menutupi seluruh atau sebagian ostium internum; Plasenta sebagian yang menutupi luas plasenta. Plasenta.
Source: friendsoflincolnlakes.org
• sebagian besar oui ditutupi plasenta. Hal ini menyebabkan perdarahan pervaginam yang tidak nyeri dan ada pula yang menyebabkan Jumlah darah yang keluar kurang dari 250ml. Plasenta previa janin letak lintang atau letak sungsang 4. ASKEP PLASENTA PREVIA EPUB DOWNLOAD.
Source: thesciencenotes.com
Angka kejadian di amerika berkisar 2,8/1.000 kehamilan tunggal atau. 5 2 11 sop plasenta previa edit april 2020 14. Salah satu kondisinya adalah plasenta previa yakni ketika plasenta menutupi pembukaan pada. Kasus ini masih menarik dipelajari terutama di negara berkembang termasuk indonesia, karena faktor predisposisi yang masih sulit dihindari, prevalensinya masih tinggi serta. PLACENTA PREVIA THEORIES, TYPES,CO PLICATIONS, MANAGEMENT AND.
Source: scribd.com
• sebagian besar oui ditutupi plasenta. Cairan iv (nacl 0,9% atau ringer laktat) dengan kecepatan 60 tetes/menit. Angka kejadian di amerika berkisar 2,8/1.000 kehamilan tunggal atau. Color doppler imaging should always be performed in this situation. Ppt Plasenta Previa.
Source: cardcarrying.info
Plasenta previa adalah plasenta yang ada didepan jalan lahir (prae = di depan ; A discrete blood c/ot is difficult to discern. Bila asimtomatik, maka pasien dapat dirawat di rumah dan mengulang transvaginal sonography (tvs) pada usia kehamilan 36 minggu, untuk mempersiapkan persalinan. Plasenta previa adalah plasenta yang letaknya abnormal yaitu pada segmen bawah rahim sehingga menutupi sebagian atau seluruh ostium uteri internum. JURNAL SOLUSIO PLASENTA PDF.
Source: fizura512.blogspot.com
Pengertian plasenta previa adalah plasenta yang letaknya abnormal yaitu pada segmen bawah uterus sehingga dapat menutupi sebagian atau seluruh pembukaan jalan lahir (fkui, 2000). Temuan ini sebagian besar terlihat pada kasus dengan plasenta previa, yang merupakan Laporan kasus plasenta previa by jacob3soshified3sunn. Indikasi dari manual plasenta adalah retensio plasenta/plasenta adhesiva. …Contengan MaMa QaFiLa… berkongsi cerita pengalaman adik tersayang.
Source: slideshare.net
Plasenta previa janin letak lintang atau letak sungsang 4. F kriteria tatalaksana rawat jalan. 30 6) pre eklamsia pre eklamsia adalah hipertensi yang timbul setelah 20 minggu kehamilan disertai proteinuria. Plasenta previa plasenta yang totalis: Plasenta previa (kel.4).
Source: scribd.com
Plasenta atau plasenta previa dan kematian janin. Penatalaksanaan plasenta previa atau placenta previa terbagi berdasarkan klinis pasien, yaitu pasien asimtomatik atau mengalami perdarahan aktif. Salah satu kondisinya adalah plasenta previa yakni ketika plasenta menutupi pembukaan pada. Jumlah darah yang keluar kurang dari 250ml. Review Plasenta Previa.
Source: cardcarrying.info
Disproporsi sefalo pelvik, plasenta previa, letak lintang, tumor jalan lahir, perut bekas sectio caesaria yang tidak baik, solusio plasenta. Cairan iv (nacl 0,9% atau ringer laktat) dengan kecepatan 60 tetes/menit. Pengertian plasenta previa adalah plasenta yang letaknya abnormal yaitu pada segmen bawah uterus sehingga dapat menutupi sebagian atau seluruh pembukaan jalan lahir (fkui, 2000). Plasenta previa dengan menggunakan uji statistik chi square diperoleh hasil p value sebesar 0,002 < 0,05 sehingga dapat disimpulkan bahwa ada hubungan antara paritas dengan kejadian plasenta previa di rsud panembahan senopati bantul. JURNAL SOLUSIO PLASENTA PDF.
Source: scribd.com
The placenta appears heterogeneous and thickened (arrows). Penatalaksanaan plasenta previa atau placenta previa terbagi berdasarkan klinis pasien, yaitu pasien asimtomatik atau mengalami perdarahan aktif. Angka kejadian di amerika berkisar 2,8/1.000 kehamilan tunggal atau. Plasenta previa adalah plasenta yang implantasinya tidak normal, sehingga menutupi seluruh atau sebagian ostium internum; Plasenta previa.
Source: academia.edu
Sampai 25%, atau ada yang menyebutkan 1/6 bagian. Plasenta previa adalah perlekatan plasenta atau ari ari yang berada di bagian bawah rahim sehingga berpotensi menutupi jalan lahir baik sebagian ataupun keseluruhan. Bila asimtomatik, maka pasien dapat dirawat di rumah dan mengulang transvaginal sonography (tvs) pada usia kehamilan 36 minggu, untuk mempersiapkan persalinan. Padasebuah laporan oleh chikaki, dkk disebutkan perdarahan obstetrik yang sampai menyebabkan kematian maternal terdiri atas solusio plasenta 19%, koagulopati 14%, robekan jalan lahir termasuk ruptur uteri 16%, plasenta previa 7% dan. (PDF) PLASENTA PRAEVIA deny eden Academia.edu.
Source: scribd.com
Bila asimtomatik, maka pasien dapat dirawat di rumah dan mengulang transvaginal sonography (tvs) pada usia kehamilan 36 minggu, untuk mempersiapkan persalinan. Laporan kasus plasenta previa by jacob3soshified3sunn. Plasenta sebagian yang menutupi luas plasenta. Sampai 25%, atau ada yang menyebutkan 1/6 bagian. Plasenta Previa (1).
Source: slideshare.net
Ciri perdarahan tersebut umumnya berupa: Hal ini menyebabkan perdarahan pervaginam yang tidak nyeri dan ada pula yang menyebabkan • plasenta terletak di sebelah belakang (posterior). Indikasi dilakukannya sc menurut cunningham (1995) adalah : Plasenta previa (2).
Source: schematron.org
Cairan iv (nacl 0,9% atau ringer laktat) dengan kecepatan 60 tetes/menit. Kasus ini masih menarik dipelajari terutama di negara berkembang termasuk indonesia, karena faktor predisposisi yang masih sulit dihindari, prevalensinya masih tinggi serta. Bisa terjadi berulang dalam beberapa hari. Plasenta previa dengan menggunakan uji statistik chi square diperoleh hasil p value sebesar 0,002 < 0,05 sehingga dapat disimpulkan bahwa ada hubungan antara paritas dengan kejadian plasenta previa di rsud panembahan senopati bantul. Placenta Previa Diagram.
Source: ilmukesehatan13.blogspot.com
Kasus ini masih menarik dipelajari terutama di negara berkembang termasuk indonesia, karena faktor predisposisi yang masih sulit dihindari, prevalensinya masih tinggi serta. Plasenta previa totalis adalah plasenta previa yang menutupi jalan lahir pada pembukaan 4. Kejadian plasenta previa dan dari hasil penelitian ini diharapkan dapat menambah ilmu pengetahuan pembaca terutama tentang plasenta previa. Plasenta previa plasenta yang totalis: Kelainan pada plasenta KELAINAN IMPLANTASI PLASENTA.
Source: terkaitperbedaan.blogspot.com
Disproporsi sefalo pelvik, plasenta previa, letak lintang, tumor jalan lahir, perut bekas sectio caesaria yang tidak baik, solusio plasenta. Umum adalah plasenta previa (31%), solusio plasenta (22%), dan penyebab lainnya (perdarahan sinus marginal, vasa previa, servisitis, trauma genital dan infeksi) (athanasias et al., 2012). (nugroho, 2012) jadi perdarahan antepartum dengan plasenta previa adalah perdarahan jalan lahir setelah 20 minggu yang disebabkan plasenta berimplantasi pada Plasenta atau plasenta previa dan kematian janin. Perbedaan Plasenta Previa Dan Solusio Plasenta Terkait Perbedaan.
Source: id.scribd.com
Plasenta previa lateralis jika : Bisa terjadi berulang dalam beberapa hari. Gejala utama plasenta previa adalah perdarahan dari vagina yang terjadi pada akhir trimester kedua atau trimester ketiga kehamilan. Indikasi dilakukannya sc menurut cunningham (1995) adalah : Implantasi Plasenta Normal Dan Abnormal.
Source: bangsalsehat.blogspot.com
Hal lain yang perlu dipertimbangkan adalah dinding segmen baawah rahim yang tipis mudah diinvasi oleh pertumbuhan vili dari trofoblas, akibatnya plasenta melekat lebih kuat pada dinding uterus. 7 insidennya adalah 2,8/1000 persalinan pada kehamilan tunggal dan 3,9/1000 persalinan pada kehamilan kembar. Salah satu penyebabnya adalah plasenta previa. Hal ini menyebabkan perdarahan pervaginam yang tidak nyeri dan ada pula yang menyebabkan Laporan Pendahuluan / LP Plasenta Previa Lengkap, Download Pdf Dan Doc.
Source: jeopardylabs.com
Dapat juga dipicu oleh trauma, coitus (penetrasi penis), maupun pemeriksaan bimanual/spekulum. (nugroho, 2012) jadi perdarahan antepartum dengan plasenta previa adalah perdarahan jalan lahir setelah 20 minggu yang disebabkan plasenta berimplantasi pada 5 2 11 sop plasenta previa edit april 2020 14. The placenta appears heterogeneous and thickened (arrows). Variations and complications Jeopardy Template.
Source: agritourismquebec.com
Download view 31 sop plasenta previa as pdf for free. Bila asimtomatik, maka pasien dapat dirawat di rumah dan mengulang transvaginal sonography (tvs) pada usia kehamilan 36 minggu, untuk mempersiapkan persalinan. Bisa terjadi berulang dalam beberapa hari. Pengertian plasenta previa adalah plasenta yang letaknya abnormal yaitu pada segmen bawah uterus sehingga dapat menutupi sebagian atau seluruh pembukaan jalan lahir (fkui, 2000). ASKEP PLASENTA PREVIA PDF.
Source: slideshare.net
Kejadian plasenta previa secara global berkisar 5,2/1.000 kehamilan. 30 6) pre eklamsia pre eklamsia adalah hipertensi yang timbul setelah 20 minggu kehamilan disertai proteinuria. Lakukan penanganan yang sesuai, seperti. Plasenta atau plasenta previa dan kematian janin. Placenta previa.
Plasenta Previa Adalah Plasenta Yang Letaknya Abnormal Yaitu Pada Segmen Bawah Rahim Sehingga Menutupi Sebagian Atau Seluruh Ostium Uteri Internum.
Salah satu penyebabnya adalah plasenta previa. Jurnal tentang plasenta previa pdf. 30 6) pre eklamsia pre eklamsia adalah hipertensi yang timbul setelah 20 minggu kehamilan disertai proteinuria. Plasenta previa lateralis jika :
Pengertian Menurut Wiknjosastro (2002), Placenta Previa Adalah Plasenta Yang Letaknya Abnormal Yaitu Pada Segmen Bawah Uterus Sehingga Menutupi Sebagian Atau Seluruh Pembukaan Jalan Lahir.
Plasenta previa totalis adalah plasenta previa yang menutupi jalan lahir pada pembukaan 4. Pasang infus oksitosin 10 unitun 500ml. Jumlah darah yang keluar kurang dari 250ml. Download view 31 sop plasenta previa as pdf for free.
Laporan Kasus Plasenta Previa By Jacob3Soshified3Sunn.
Plasenta previa adalah perlekatan plasenta atau ari ari yang berada di bagian bawah rahim sehingga berpotensi menutupi jalan lahir baik sebagian ataupun keseluruhan. Anak berharga dan fetal distres 5. Dapat juga dipicu oleh trauma, coitus (penetrasi penis), maupun pemeriksaan bimanual/spekulum. Hal ini menyebabkan perdarahan pervaginam yang tidak nyeri dan ada pula yang menyebabkan
Disproporsi Sefalo Pelvik, Plasenta Previa, Letak Lintang, Tumor Jalan Lahir, Perut Bekas Sectio Caesaria Yang Tidak Baik, Solusio Plasenta.
Jahit lokasi perdarahan dengan benang. • pembukaan masih kecil dan perdarahan banyak. F kriteria tatalaksana rawat jalan. 6 plasenta previa merupakan salah satu masalah dalam kehamilan.






